J. Rider Design
Conceive | Visualize | Implement
Completed
North Portal Avenue
Ann Arbor Court
S. 12th Street
Paicines, CA
Montalto Drive
Kane Drive
Limetree Lane
Harriet Avenue
Bluebonnet Drive
Rancho Road
Winding Way (Project #2)
El Oso Drive (Project #3)
South Cypress Avenue
Winding Way (Project #1)
Marilyn Drive
El Oso Drive (Project #2)
Echo Drive
Chelan Drive
Kitchener Drive
Edgerton Road
Alvarado Row
Highlands Circle
El Oso Drive (Project #1)
Rhonda Drive
Crestview Drive
Brenton Avenue
Alford Avenue
Grant Road
Annette Lane
Spinosa Drive
Shenandoah Drive
In Progress
Limetree Lane
Pierce Road
Collins Lane
Setareh Court
Golden Way
Velarde Street
ADU
Accessory Dwelling Unit
ADU - Model 450
ADU - Model 800
ADU - Model 1200
About
Contact
Completed
North Portal Avenue
Ann Arbor Court
S. 12th Street
Paicines, CA
Montalto Drive
Kane Drive
Limetree Lane
Harriet Avenue
Bluebonnet Drive
Rancho Road
Winding Way (Project #2)
El Oso Drive (Project #3)
South Cypress Avenue
Winding Way (Project #1)
Marilyn Drive
El Oso Drive (Project #2)
Echo Drive
Chelan Drive
Kitchener Drive
Edgerton Road
Alvarado Row
Highlands Circle
El Oso Drive (Project #1)
Rhonda Drive
Crestview Drive
Brenton Avenue
Alford Avenue
Grant Road
Annette Lane
Spinosa Drive
Shenandoah Drive
In Progress
Limetree Lane
Pierce Road
Collins Lane
Setareh Court
Golden Way
Velarde Street
ADU
Accessory Dwelling Unit
ADU - Model 450
ADU - Model 800
ADU - Model 1200
About
Contact
J. Rider Design
3990 Golf Drive
San Jose, CA 95127
United States
(408) 515-5186
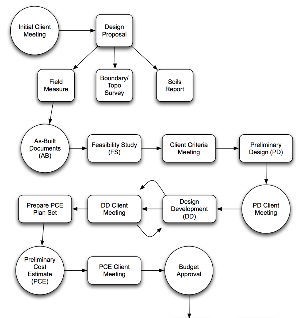
Design Flow Chart
Design Flow Chart (click image to enlarge)
This process works very well when followed...